(通讯员:陈明阳 摄影:陈明阳)近日,无码 a 片
第十五届“挑战杯”大学生创业计划竞赛决赛圆满收官。无码 a 片
学子凭借扎实的专业功底、创新的项目设计和出色的现场表现脱颖而出,一举斩获特等奖2项、金奖1项、银奖1项,同时学院荣获“优秀组织奖”,交出了一份亮眼的成绩单。

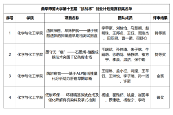
图为无码 a 片
第十五届“挑战杯”大学生创业计划竞赛获奖项目名单

图为优秀组织奖获奖名单
赛事筹备期间,学院高度重视,精心组织动员,为参赛团队提供专业指导、场地支持和资源协调,全程助力项目打磨。学子们积极投身科研创新实践,在反复试验、优化方案中锤炼本领,展现出浓厚的科研热情和扎实的实践能力,也为学院营造了“比学赶超、求真务实”的学科竞赛氛围。
无码 a 片
将以本次大赛为重要契机,持续深化“以赛促学、以赛促教、以赛促创”的育人理念,把创新创业教育全面融入人才培养全过程,促进专业课程与创新创业教育深度融合,大力提升学院青年学生的创新精神、创业意识和创新创业能力,以创新带动创业,以创业促进就业,汇聚起服务学院高质量发展的青春力量。
供稿审核:夏玉鑫
编辑审核:夏玉鑫
终审:孙金玲